【📥 资源详情】
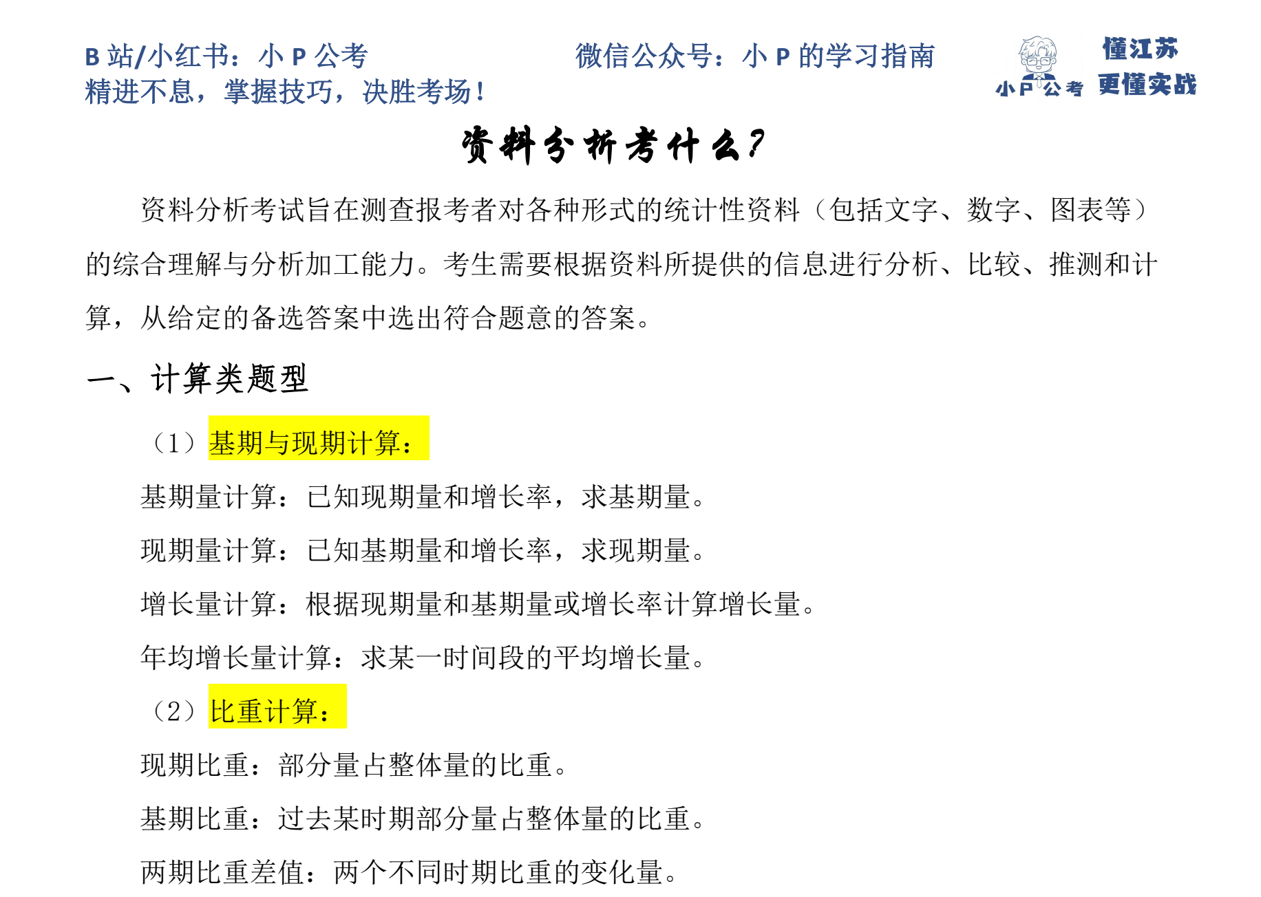
本资源为小P公考资料分析理论视频课程(2025整理版)。内容涵盖10节深度理论视频课,系统讲解了从基础术语、计算方式进阶(乘除、分式混合)到核心考点(比重关系、大小比较、容斥问题)的完整体系。配套资源包括2025版最新PDF电子讲义、实战技巧总结以及专项增量基期计算练习题库。旨在帮助考生从底层逻辑出发,解决资料分析“看得懂、算不准、做太慢”的核心痛点。
![图片[1]|2025公考资料分析满分攻略:小P公考理论视频课与讲义下载](https://static.jiaoyuxuexi.com/jiaoyuxuexi/2025/12/18065525/🚀-2025公考行测:资料分析逻辑重塑与效率进阶全指南file1.png)
![图片[2]|2025公考资料分析满分攻略:小P公考理论视频课与讲义下载](https://static.jiaoyuxuexi.com/jiaoyuxuexi/2025/12/18065522/🚀-2025公考行测:资料分析逻辑重塑与效率进阶全指南video.png)
![图片[3]|2025公考资料分析满分攻略:小P公考理论视频课与讲义下载](https://static.jiaoyuxuexi.com/jiaoyuxuexi/2025/12/18065520/🚀-2025公考行测:资料分析逻辑重塑与效率进阶全指南file2.png)
![图片[4]|2025公考资料分析满分攻略:小P公考理论视频课与讲义下载](https://static.jiaoyuxuexi.com/jiaoyuxuexi/2025/12/18065517/🚀-2025公考行测:资料分析逻辑重塑与效率进阶全指南file3.png)
![图片[5]|2025公考资料分析满分攻略:小P公考理论视频课与讲义下载](https://static.jiaoyuxuexi.com/jiaoyuxuexi/2025/12/18065515/🚀-2025公考行测:资料分析逻辑重塑与效率进阶全指南file4.png)
💡 重新定义:资料分析并非数学竞赛,而是眼力与逻辑的博弈
在公考行测的五大模块中,资料分析往往被误认为是考查“算力”的硬骨头。实际上,如果将其看作是一场复杂的数学考试,那便落入了出题人的陷阱。正如一位教育界前辈所言:“教育的本质不是灌输,而是点燃火花。”资料分析的本质其实是数据检索与逻辑重组。许多考生在考场上满头大汗地进行多位数的乘除法,却忽略了选项之间的逻辑间距。真正的破局之道,在于将数字看作符号,通过逻辑剪裁而非蛮力计算来获取答案。
📊 夯实地基:从基础理论到计算方式的底层重构
基础不牢,地动山摇。课程的前几章节专注于构建稳固的专业术语体系。基期、现期、增长率、增长量,这些词汇在初学者眼中或许只是定义,但在高手眼中则是坐标。通过对计算方式的进阶拆解,考生可以学会如何利用估算法、截位法等技巧,将繁琐的计算化繁为简。掌握了这些“手术刀”式的技巧,曾经令人头疼的千分位计算,在逻辑面前不过是毫厘之差。
⚡ 效率奇迹:乘除关系与分式混合的极简美学
当大多数人还在草稿纸上反复计算增长率的乘积时,高分选手已经通过“乘除关系”转换完成了秒杀。在这一阶段,学习的目标是培养一种数字感官。通过分式混合运算的逻辑训练,你可以发现数字之间潜藏的规律。这种感觉就像是在嘈杂的背景音中提取出清晰的旋律,让复杂的公式在脑海中自动简化为直观的比例关系,从而让解题过程呈现出一种行云流水的节奏感。
🎯 深度博弈:比重关系与大小比较的降维打击
比重关系是公考资料分析中的“皇冠明珠”。无论是两期比重比较,还是混合增长率,其背后都隐藏着深刻的权重逻辑。文章所涉及的理论体系,引导考生跳出“列式计算”的思维定式。通过图形化思维或差分法进行大小比较,原本需要数分钟才能确定的选项,往往在几个关键数字的博弈中便高下立判。这种降维打击般的解题体验,是提升考场自信的关键所在。
🧩 逻辑拼图:容斥问题与实战技巧的完美融合
容斥问题在资料分析中往往以隐蔽的形式出现,考查考生的思维严密性。通过对知识点的系统总结,课程将复杂的集合关系拆解为简单的逻辑拼图。实战技巧篇章则更像是一本“避坑指南”,总结了历年真题中常见的文字陷阱、单位陷阱与时间陷阱。这种从微观技巧到宏观策略的贯通,确保了考生在面对海量数据时,依然能保持冷静的判断力。
🧠 认知觉醒:为什么你觉得资料分析很难?
很多考生感叹资料分析是“时间杀手”,这其实是一种认知偏差。资料分析之所以显得难,是因为我们习惯于用传统的思维方式去应对高强度的职业筛选考试。实际上,这些题目在设计之初就预留了**“快速通道”**。通过2025版讲义的深度研读,你会发现所谓的难题不过是大量基础考点的巧妙堆叠。一旦看穿了那一层薄薄的逻辑窗纸,所谓的“数据大山”瞬时化为坦途,解题过程甚至能带来一种类似拼图完成后的愉悦感。
📂 系统输出:知识总结与回望的闭环效应
学习最忌“黑瞎子掰小猱”。课程最后的知识点总结与回顾部分,起到了画龙点睛的作用。它将零散的技巧串联成线,形成考生的个人知识地图。配合增量基期计算练习,这种高强度的反馈闭环能迅速将理论转化为肌肉记忆。在考场上,当你看到题干的第一秒,大脑便能自动调取对应的解题模版,这种直觉式的反应才是通往“进面”的真正护城河。
🌈 备考心法:在数字的海洋中寻找上岸的航标
公考是一场孤独的马拉松,而资料分析则是赛道上最稳妥的补给站。不要被那些动辄数亿、百分之几十的数据吓倒,它们只是通往梦想路上的风景。引用苏格拉底的名言:“我唯一知道的,就是我一无所知。”保持这种空杯心态,重新审视这份2025版整理资料,你会发现那些曾经让你焦虑的图表,其实是你拉开分差、脱颖而出的最佳工具。
📝 结语:让每一次计算都成为上岸的基石
掌握了正确的方法,你会发现行测不仅是一场考试,更是一次思维的洗礼。小P公考的这套理论体系,不仅提供了解决问题的“术”,更传递了理解数据的“道”。当你不再畏惧数据,而是开始享受逻辑推理的过程时,那张令人向往的录取通知书,已经在不远处向你招手。




视频讲座-800x446.png)









视频讲座.png)






暂无评论内容