✏️ 资源详情
![图片[1]|白鹭半月谈申论笔记全集:60天上岸+大作文+小题+解题总结](https://static.jiaoyuxuexi.com/jiaoyuxuexi/2025/11/03045832/白鹭-60-天上岸+半月谈整体笔记集结-2024–2025-年申论思维全盘梳理file4.png)
![图片[2]|白鹭半月谈申论笔记全集:60天上岸+大作文+小题+解题总结](https://static.jiaoyuxuexi.com/jiaoyuxuexi/2025/11/03045834/白鹭-60-天上岸+半月谈整体笔记集结-2024–2025-年申论思维全盘梳理file3.png)
🌱 核心规划:白鹭 60 天上岸笔记全景彰显
“白鹭 60 天上岸笔记”是这一整套笔记体系的核心,它把复习规划、答题方法、解题套路串联在一起。配合白鹭老师的教学节奏,这份笔记让你在两个月内形成稳定申论思维,真正做到高效复习与系统提升。
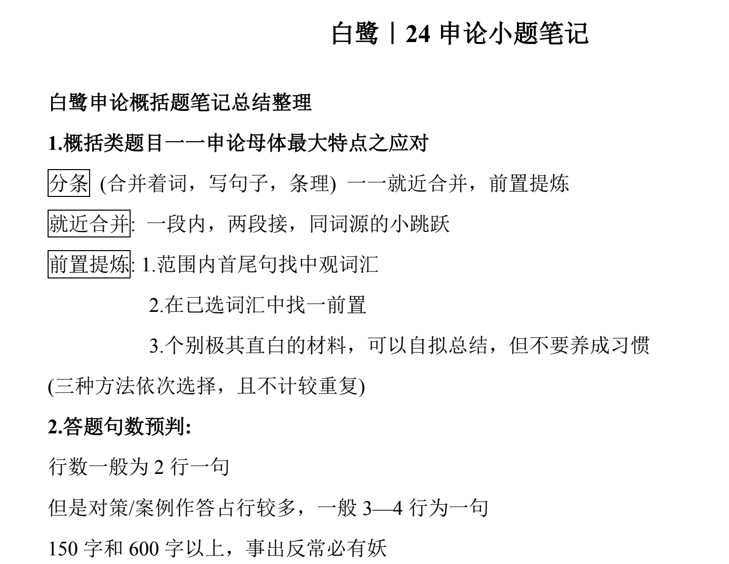
📖 2024 申论 小题笔记:稳抓基础分 +思路分析
笔记中针对 2024 年公务员考试的小题,白鹭老师提供了细致的思路框架和答题技巧。从审题、提炼关键词,到书写结构和逻辑层次,都有详尽总结。对于小题的答题策略有了深入讲解,让你在分值低但频繁出现的小题部分更有把握。
✍️ 2024 大作文笔记:点题与立意的高效路径
“大作文”部分是申论中提分的关键。白鹭老师的笔记汇集了 初心大作文 的思路整理与范式总结。通过对题目的立意分析、观点评估与结构拆解,使得写作不再盲目,你可以沿着老师的思路进行立意、构思和写作。
🧠 解题总结:白鹭 60 天申论解题框架全面覆盖
“白鹭 60 天申论解题总结完整版”是这套笔记的思想核心所在。它从理解题型入手,总结各种题型(小题、大题、应用文等)的常见解题结构和高效答题策略。阅读这部分笔记后,你能更快地分析题干、提炼框架、构建逻辑,并分配答题时间。
![图片[3]|白鹭半月谈申论笔记全集:60天上岸+大作文+小题+解题总结](https://static.jiaoyuxuexi.com/jiaoyuxuexi/2025/11/03045827/白鹭-60-天上岸+半月谈整体笔记集结-2024–2025-年申论思维全盘梳理file5.png)
![图片[4]|白鹭半月谈申论笔记全集:60天上岸+大作文+小题+解题总结](https://static.jiaoyuxuexi.com/jiaoyuxuexi/2025/11/03045838/白鹭-60-天上岸+半月谈整体笔记集结-2024–2025-年申论思维全盘梳理file1.png)
![图片[5]|白鹭半月谈申论笔记全集:60天上岸+大作文+小题+解题总结](https://static.jiaoyuxuexi.com/jiaoyuxuexi/2025/11/03045836/白鹭-60-天上岸+半月谈整体笔记集结-2024–2025-年申论思维全盘梳理file2.png)
🔧 系统思维构建:从思考到作答的一体化训练
这些笔记不仅是知识总结,更是一种思维训练。它教你如何在申论中运用系统思维:审题 → 找点 → 分析 → 构建逻辑 →落笔答题。通过反复阅读和练习,你的答题路径变得清晰、稳健、条理分明。
📚 知识积累与语言表达:提升答题质量的重要基础
白鹭老师的笔记强调 “答题内容 +语言表达”的双重提升。笔记中不仅总结了答题思维,还记录了常用高频表达、标准逻辑连接语、有效立意句式等。长期积累这些内容,你的答案不只是结构对,更能语言流畅、有说服力。
🧩 提高效率:笔记 +练习结合,形成高效复习节奏
结合笔记,你可以制定复习计划:早期阅读笔记理解思路,中期练题时回看解题框架,后期写作练习配合笔记总结。这个闭环式学习方式帮助你不断打牢基础、强化思维、提升写作质量,并节省重复摸索的时间。
🙌 考场加持:应对真实考试更有信心
掌握了这些笔记内容之后,无论面对申论的小题、对策题、作文题,你都有清晰解题路径和语言储备。考场上,你能快速分析材料、定位观点,并在答题中呈现出组织良好、逻辑清晰的文章,从容面对阅卷人的期待。
🚀 强烈建议:如何最大化利用这套笔记资源
- 每日复习:每天安排固定时间阅读 60 天笔记 + 解题总结;
- 模拟练习:结合真实模拟题,把笔记中的框架和策略落在纸上;
- 反思与调整:在练习后回看笔记,总结自己在哪些题型上还需加强;
- 积累语言:用笔记提炼出的高频表达写短段落或练习句子,让语言更地道、更有文采。
⭐ 总结:形成属于你的申论“思维 + 答题 +表达”三维战斗力
白鹭老师半月谈申论笔记合集 是一种系统化的思维结构和应试方法写作指南。通过 60 天上岸笔记、小题 / 大作文笔记和解题总结,你不仅能建立完善的答题体系,还能不断提升语言表达和逻辑思维。对志在申论高分的考生来说,这是一份不可多得的笔记利器。




视频讲座-800x446.png)









视频讲座.png)






暂无评论内容