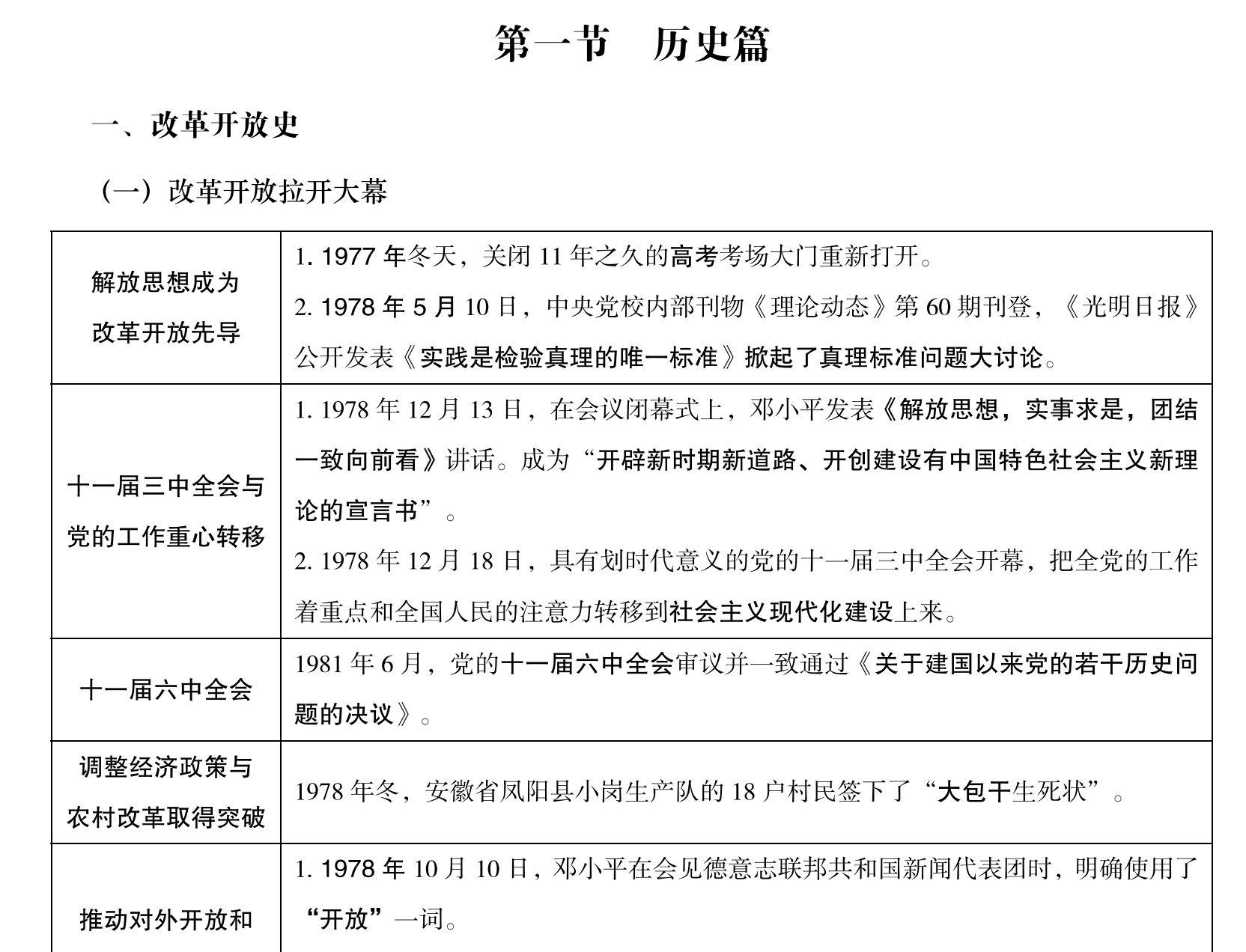
【📥 资源详情】
资源名称:2025超哥(超格出品)政治理论+常识冲刺系统学习视频教程及电子讲义文件 核心内容:包含超格(超哥)讲常识判断考题视频、常识判断专项练习课、常识判断时政命题研学课、常识(政治理论方向)考前冲刺课、政治理论考前200题课程;配套电子讲义文件,包括高清PDF笔记、题库解析与时政素材。 资源亮点:总课时约15-20小时,聚焦2025国考新大纲,强调命题人思维与考点预测;视频风趣幽默,讲义逻辑清晰,支持碎片化学习与标注,便于冲刺阶段强化,是理论与常识融合的完整备考工具。
![图片[1]|2025国考政治理论常识冲刺课程-超哥出品](https://static.jiaoyuxuexi.com/jiaoyuxuexi/2025/12/12033518/2025国考政治理论冲刺:超哥(超格)视频课程点亮常识判断模块file.png)
![图片[2]|2025国考政治理论常识冲刺课程-超哥出品](https://static.jiaoyuxuexi.com/jiaoyuxuexi/2025/12/12033515/2025国考政治理论冲刺:超哥(超格)视频课程点亮常识判断模块video.png)
![图片[3]|2025国考政治理论常识冲刺课程-超哥出品](https://static.jiaoyuxuexi.com/jiaoyuxuexi/2025/12/12033513/2025国考政治理论冲刺:超哥(超格)视频课程点亮常识判断模块file2.png)
🌟 政治理论模块的战略定位
在2025国考行测中,新增政治理论模块考察习近平新时代中国特色社会主义思想与方针政策,结合常识判断,形成综合素养测试。超哥课程以此为基础,系统讲解常识判断考题,帮助学员建立知识框架。看似新增的理论壁垒,其实如蓝图般可逐步展开,通过视频的幽默引导,考生能在短时间内把握“十个明确”等核心要义。正如教育家陶行知所言,“行是知之始,知是行之成”,这份资源强调知行合一,让备考充满动力。
📹 常识判断专项练习的实战拆解
专项练习视频聚焦高频考点,如生态文明与中国式现代化,超哥通过案例模拟揭示题型陷阱。电子讲义配套提供分类题库,便于标注弱点。常识判断常被视为广博迷宫,但课程逆转视角:视之为逻辑链条,每题如环节般互锁,学员只需跟随超哥的独特方法,就能轻松串联知识。亲和的讲解注入动感,鼓励每日练习,实现从基础到应用的平稳跃升。
🔍 时政命题研学的深度融合
时政命题研学课剖析二十大报告与三中全会精神,结合2024年热点如新质生产力。视频节奏紧凑,讲义以思维导图呈现,帮助迁移应用。时政看似瞬息万变,但超哥的设计像雷达般锁定预测路径,让复杂动态化为可控模式。逆向思维下,这些内容并非高压负担,而是如故事般生动,考生在研学中发现乐趣,引用习近平“青年一代有理想、有本领、有担当,国家就有前途”,激发责任感。
⚙️ 考前冲刺课的策略优化
常识(政治理论方向)考前冲刺课整合党建与生态论述,强调“四个意识”与“两个维护”。电子讲义包含金句积累,便于背诵内化。冲刺阶段常感时间紧迫,但课程逆转成效率引擎,每节视频如加速器般精炼考点,让学员在有限时间内筑牢防线。这种亲和结构,促进消费更多时政新闻,实现全面视野。
📈 政治理论考前200题的刷题提升
考前200题课程模拟真题场景,覆盖多选判断与论述,超哥解析错误选项,揭示命题人思维。讲义附参考答案与技巧总结。刷题看似重复劳作,但资源注入逆向智慧:视之为升级路径,每题如台阶般积累,考生在练习中自然优化节奏。动感的案例讨论,借用孔子“学而不厌,诲人不倦”,鼓励坚持,实现分数突破。
🧠 高分策略与讲师经验的协同
超哥作为超格教育创始人,授课经验丰富,风格风趣幽默,逻辑清晰,深受学员青睐。课程强调从命题角度逆向学习,让理论与常识融合无隙。公考趋势更注重应用,资源扩展到省考联动,帮助培养公务员大局观。逆向而言,新增模块不是障碍,而是机遇之窗,学员通过视频内化,轻松应对。
🎯 趋势展望:理论与常识的未来演进
展望2026国考,政治理论将融入更多跨领域如数字经济与执法建设。超哥课程虽针对2025,但方法论普适,电子讲义更新机制确保跟进热点。数据显示,掌握时政的考生进面率显著提升。亲和的趋势分析,推动学员视备考为投资,实现从考试到职业的平稳过渡。
🚀 个人成长:从冲刺到素养铸就
超越分数,掌握政治理论与常识能铸就决策力与责任感。在公务员岗位,这些知识如支柱般支撑。超哥视频的独特教学,化解理论疏离,让学习如对话般自然。逆向来看,考前压力其实藏着成长惊喜,每一讲义标注都是通往梦想的足迹,引用杜威“教育不是为生活做准备,教育就是生活本身”,深化备考意义。
🌐 构建可持续学习体系
为长效复习,建议以冲刺视频起步,结合200题循环,讲义作为锚点。资源支持多设备同步,碎片时间高效利用。许多学员反馈,通过超哥指导,常识从短板变利剑。理论本是静水深流,但课程注入活力,让它涌动向前。最终,这种体系不只服务上岸,还为职业注入源泉,实现知识与实践的和谐。
视频课程点亮常识判断模块-800x450.png)
视频课程点亮常识判断模块.png)


视频讲座-800x446.png)









视频讲座.png)






暂无评论内容