【📥 资源详情】
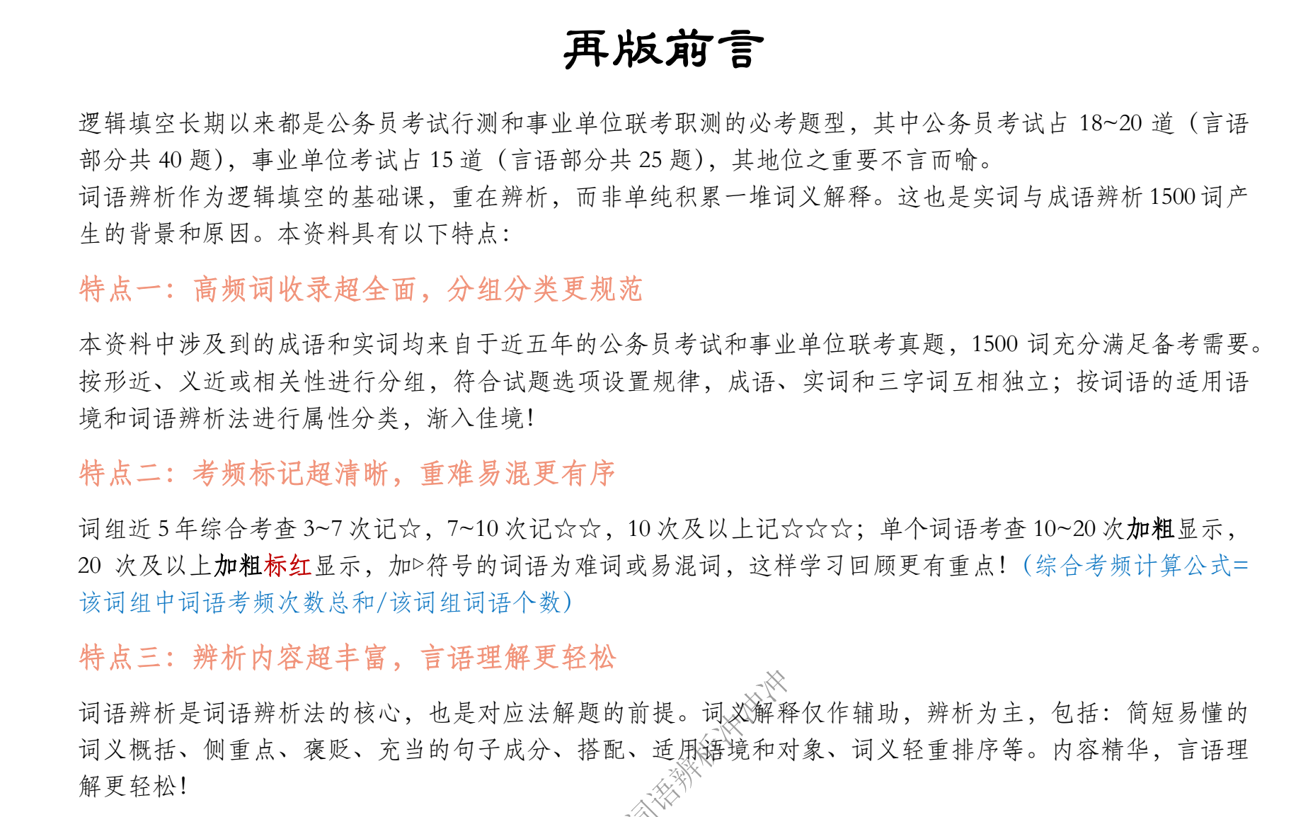
本资源为2025公务员考试言语理解成语与实词辨析完整合集,涵盖公考高频成语1000词、花生十三高频成语700词(含答案版)、苏金鹏成语实词辨析1500词(多版本)、顾斐高频成语500词、行测600个必考成语、词语辨析456组、易混成语100组,以及易错分类(望文生义、对象误用、褒贬误用等)多个专项资料,总计35个PDF/DOC文件,系统分类,便于考生针对性积累与辨析。
![图片[1]|2025公务员言语理解成语实词辨析合集资料](https://static.jiaoyuxuexi.com/jiaoyuxuexi/2025/12/25022945/2025言语成语实词辨析全合集:高频7001500词,逻辑填空得分这么稳🔥file1.png)
![图片[2]|2025公务员言语理解成语实词辨析合集资料](https://static.jiaoyuxuexi.com/jiaoyuxuexi/2025/12/25022942/2025言语成语实词辨析全合集:高频7001500词,逻辑填空得分这么稳🔥file2.png)
![图片[3]|2025公务员言语理解成语实词辨析合集资料](https://static.jiaoyuxuexi.com/jiaoyuxuexi/2025/12/25022948/2025言语成语实词辨析全合集:高频7001500词,逻辑填空得分这么稳🔥file-scaled.png)
🎯 言语逻辑填空,为什么总在成语上翻车?
逻辑填空作为言语理解的重头戏,成语和实词的辨析往往决定整套题的得分上限。许多考生刷再多题,也容易在细微语义差别上失分。关键在于:成语不是孤立的词汇,而是承载文化内涵与使用语境的“活”语言。这个合集正是从高频入手,帮助你快速建立起成语的“语感地图”,让填空变得有章可循。
🔍 高频成语积累:从700词到1500词的进阶路径
花生十三的700词与苏金鹏的1500词辨析版,是当下考生最受欢迎的积累资料。前者聚焦真题高频,条理清晰、解释精炼;后者则扩展到更多易混点,目录设计便于快速查阅。结合使用,你会发现成语积累并非海量死记,而是通过分类对比,自然形成记忆网络——用过的人都说,背着背着就记住了。
💡 易错分类:望文生义、对象误用,一网打尽
成语误用最常见的几种类型,如望文生义(315个)、对象误用(379个)、语意重复(126个)、褒贬误用等,在合集中都有专项文档。它们不是简单罗列,而是配以典型例句和真题对照。掌握这些分类后,你会惊讶地发现,原来那些“看起来对但总觉得不对劲”的选项,其实都有明确的辨析规律。
✍️ 实词辨析:不止成语,词汇量同样决定胜负
言语理解中实词的考查越来越灵活,合集提供200组、456组以及1500个易错实词辨析资料。这些资料将近义词、易混词按语义轻重、适用场景细致拆解。学会后,你填空的准确率不再依赖“蒙”,而是真正读懂选项背后的细微差别。
📊 多版本对比:为什么需要几个老师的高频成语?
顾斐的500词、花生十三的700词、600个必考成语……不同老师版本侧重点略有差异,但重合度极高。通过多版本对比阅读,你能快速锁定那些年年考、屡考不爽的核心词汇。这种“交叉验证”的方式,比单一资料更高效,也更能加深印象。
⏰ 冲刺阶段:如何用这些资料快速拉分?
距离2025国省考仅剩关键月份,与其盲目刷题,不如先用高频成语700词打底,再用1500词辨析版查漏补缺,最后结合易错分类专项攻克弱点。每天专注一类误用类型,搭配真题验证,一周就能明显感受到填空手感的提升。
🎖️ 成语学习的本真:语感比记忆更重要
著名语言学家王力先生曾说:“语言是文化的载体。”成语作为汉语精华,其正确使用依赖于对文化语境的敏感。这个合集的意义,不仅仅在于提供词汇列表,更在于通过详细辨析,帮助你培养这种语感——当语感形成,逻辑填空就从“难题”变成了“顺手题”。
🚀 逻辑填空,得分原来可以如此稳定
很多考生以为逻辑填空靠运气,其实真正的高手是从不猜选项,而是能精准排除干扰项。这些成语实词辨析资料,正是培养这种“确定性”的利器。用好它们,你会发现自己的答案越来越接近标准参考,正确率稳步攀升。
🌟 言语备考,也能找到节奏感
言语理解从来不是最难的模块,只要抓住高频成语与实词这个核心,配合分类辨析和反复对照,进步速度会远超预期。这个合集就像一张详尽的“成语导航图”,带你绕过常见坑洼,直达高分区域——用心的考生,都能在这里找到属于自己的节奏。




视频讲座-800x446.png)









视频讲座.png)






暂无评论内容