【📥 资源详情】
本资源为“2025年逻辑填空千题册(乱序版)”,专为国考、省考行测言语理解模块设计,总大小约17.3MB,分两个高清PDF文件:
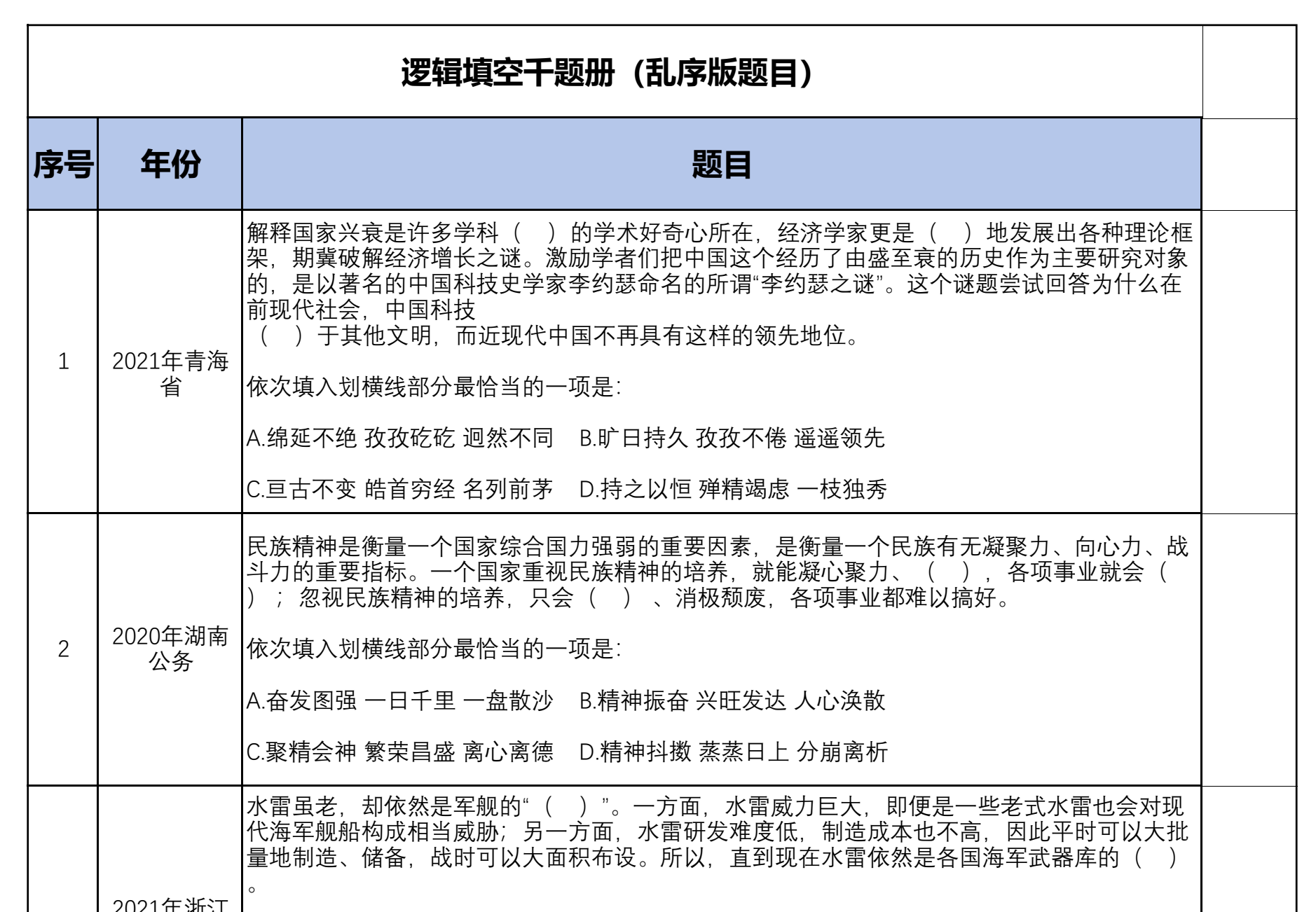
- 题目册(7.9MB):千道精选逻辑填空题(单空、多空、成语实词混搭),乱序排列,避免类型记忆依赖,高度模拟真考随机性。题目覆盖近十年真题变式与高频热点。
- 答案解析册(9.4MB):对应逐题详解,包括语境分析、词语辨析、感情色彩、搭配习惯与易错点对比,思路清晰、技巧实用。 乱序版特别适合中后期强化,帮助考生打破固定套路、培养真考语感,是逻辑填空专项海量练习的优质资源。
![图片[1]|2025国考逻辑填空千题册乱序版](https://static.jiaoyuxuexi.com/jiaoyuxuexi/2025/12/20200237/image.jpeg)
![图片[2]|2025国考逻辑填空千题册乱序版](https://static.jiaoyuxuexi.com/jiaoyuxuexi/2025/12/20200235/image.jpeg)
![图片[3]|2025国考逻辑填空千题册乱序版](https://static.jiaoyuxuexi.com/jiaoyuxuexi/2025/12/20200239/image.jpeg)
![图片[4]|2025国考逻辑填空千题册乱序版](https://static.jiaoyuxuexi.com/jiaoyuxuexi/2025/12/20200602/📘-2025国考逻辑填空千题册(乱序版):把词语纠结刷成语感直觉file1.png)
![图片[5]|2025国考逻辑填空千题册乱序版](https://static.jiaoyuxuexi.com/jiaoyuxuexi/2025/12/20200600/📘-2025国考逻辑填空千题册(乱序版):把词语纠结刷成语感直觉file2.png)
🎯 逻辑填空在行测言语中的“得分引擎”地位
2025国考行测言语理解通常40题,逻辑填空占比20-30题,得分直接影响言语模块总分。许多考生常识、资料分析稳扎稳打,却在填空丢分严重——原因往往是语感不足、辨析不准。这千题册乱序版的价值在于:海量随机练习帮你从“纠结选项”转为“直觉选对”,让填空成为言语高分的“引擎”。
![图片[6]|2025国考逻辑填空千题册乱序版](https://static.jiaoyuxuexi.com/jiaoyuxuexi/2025/12/20200244/image.png)
![图片[7]|2025国考逻辑填空千题册乱序版](https://static.jiaoyuxuexi.com/jiaoyuxuexi/2025/12/20200242/image.png)
📊 乱序千题的核心优势:真考模拟,语感自然养成
顺序题册易让考生记住“某种语境套某种词”,真考乱序一变就错。乱序版强迫每题重新分析语境、感情色彩与搭配逻辑。刷完前500题,你会明显感到:选项再刁钻,也能在10秒内排除明显不对的——语感就这样在随机中悄然成型。
![图片[8]|2025国考逻辑填空千题册乱序版](https://static.jiaoyuxuexi.com/jiaoyuxuexi/2025/12/20200249/image.jpeg)
![图片[9]|2025国考逻辑填空千题册乱序版](https://static.jiaoyuxuexi.com/jiaoyuxuexi/2025/12/20200247/image.jpeg)
🧠 实词积累与辨析:从“似是而非”到“精准锁定”
实词填空考查近义词细微差别(如“成效”“效果”“功效”)。解析册强调“语境轻重”“适用对象”“感情色彩”,结合千题乱序反复辨析,你会养成“先抓语境、再比选项”的习惯——那些曾经纠结的近义词,从此变得一目了然。
⚡ 成语误用与搭配:常见陷阱的“避坑指南”
成语题常设感情色彩、适用范围陷阱(如褒贬误用、谦敬错位)。千题册成语占比高,解析详解“固定搭配”“语意轻重”“常见误用”,乱序刷题让你习惯多维度验证——考场成语题,正确率轻松上90%。
🔄 多空填空:逻辑对应与呼应的“整体感”
多空题需词语间呼应、逻辑连贯。资源中多空变式丰富,解析教“横向对比”“纵向呼应”“整体代入”。乱序练习后,你会发现多空不再是“单题难题”,而是“整体阅读”的自然延伸。
🚀 逆向突破:逻辑填空其实是“语境的忠实听众”
考生常叹填空“选项都对”,但真解法是:答案全在语境中。千题乱序版反复示范“代入验证”“排除法”,刷到后期,你会感慨:原来填空不是“猜词游戏”,而是“听语境说话”的艺术——选词从此顺畅自然。
📈 刷题路径:每日限量+错题分类,效率翻倍
建议每日100题乱序刷(限时20分钟),复盘时分类错题(色彩误判、搭配失误、轻重不当)。解析册支持快速查漏,一月下来,填空正确率从70%跃至90%+。
💡 名言激励:语感源于积累,坚持铸就直觉
言语理解专家曾言:“逻辑填空高分不是靠背词典,而是靠千题浸泡后形成的语感直觉。”这乱序千题册,正是你浸泡的最佳池子。
🌟 最后的话:千题刷透,填空无敌
2025国考言语竞争白热化,逻辑填空的20-30分往往决定胜负。这套乱序千题册,已助无数考生实现填空飞跃。从随机开始练习,让语感成为你的本能——考场填空,目标全对。祝每位备考者语感敏锐、选词精准,顺利上岸!
:把词语纠结刷成语感直觉-800x446.png)
:把词语纠结刷成语感直觉.png)


视频讲座-800x446.png)









视频讲座.png)






暂无评论内容